SOAL PILIHAN GANDA

 1. Sensor thermal adalah sensor yang dapat mendeteksi gejala-gejala perubahan panas, suhu, dan             temperature pada suatu dimensi atau ruang tertentu. Jenis sensor thermal yang digunakan untuk              mengubah besaran suhu menjadi besaran listrik dalam bentuk tegangan adalah .....

     a. LM 35

     b. Thermocouple

     c. Thermistor

     d. NCT

    jawaban : a. LM 35

2. Ketepatan atau akurasi kalibrasi yang dimiliki sensor LM 35 menurut karakteristiknya adalah ....

    a. 0,5ºC pada suhu 30 ºC

    b. 30ºC pada suhu 25 ºC

    c. 0,5ºC pada suhu 25 ºC

    d. 25ºC pada suhu 0,5 ºC  

    jawaban :   c. 0,5ºC pada suhu 25 ºC

3. Sensor yang dapat mendeteksi perubahan gerak, seperti perpindahan atau pergeseran posisi adalah        sensor....

    a. sensor thermal

    b. sensor mekanis

    c. Tranduser

    d. sensor posisi

    jawaban :  b. sensor mekanis

4. Pada pengaplikasian sensor mekanis yang dibuat, untuk mengaktifkan transistor dibutuhkan                    tengangan VBE sebesar.....

    a. 0.67 volt

    b. 0.69 volt

    c. 0.5 volt

    d. 0.71 volt

    jawaban :  d. 0.71 volt

5. Resistansi fungsi dari sensor ldr di tunjukkan oleh...

    a.

     

    b.

     

    c.

     

    d.

     

    jawaban : d

6. Nilai hambatan umum yang terdapat pada sensor ldr adalah....

    a. 500 ohm

    b. 200 kohm

    c. 250 kohm

    d. 200 ohm

    jawaban :  b. 200 kohm

7. Cara kerja dari sensor inframerah atau infrared adalah....

    a. Ketika IR LED mencarkan radiasi cahaya,radiasi tersebut akan mencapai objek dan beberapa                radiasi cahaya akan dipantukan kembali ke Penerima photodiode, Berdasarkan intensitas yang                diterima oleh photodiode maka output dari sensor dapat ditentukan.

    b.  Ketika IR LED menerima  radiasi cahaya,radiasi tersebut akan mencapai objek dan beberapa                 radiasi cahaya akan dipantukan kembali ke Penerima photodiode, Berdasarkan intensitas yang                 diterima oleh photodiode maka output dari sensor dapat ditentukan.

    c. Ketika IR LED mencarkan radiasi cahaya,radiasi tersebut akan mencapai objek dan beberapa                radiasi cahaya akan dipantukan kembali ke Penerima ir led, Berdasarkan intensitas yang                         diterima oleh photodiode maka output dari sensor dapat ditentukan. 

    d. Ketika photodiode mencarkan radiasi cahaya,radiasi tersebut akan mencapai objek dan beberapa            radiasi cahaya akan dipantukan kembali ke Penerima photodiode, Berdasarkan intensitas yang                diterima oleh photodiode maka output dari sensor dapat ditentukan. 

    jawaban : a 

8. 

  

    kekurangan rangkaian di atas adalah.....

    a. voltmeter dc

    b. op amp

    c. transistor

    d. buzzer

    jawaban :  a. voltmeter dc

9. Sensor di bawah ini yang termasuk sensor kimia adalah.....

    a. sensor posisi

    b. sensor pir

    c. sensor gas

    d. sensor dht11

    jawaban : c. sensor gas

10. Grafik tingkat spesifikasi dari sensor gas adalah.....

    a.

     

    b.

     

    c.

     

    d. 

      

    jawaban : d 

aplikasi kelompok:

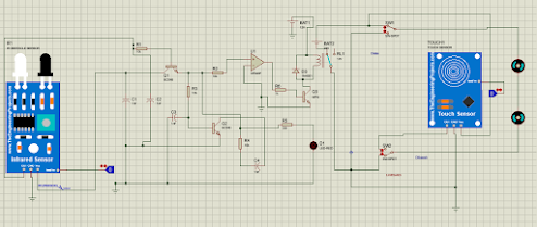
gambar untuk nomor 11-12

        

11.  Apa yang harus ditambahkan pada rangkaian diatas?

     1. Resistor diantara output opamp dan transistor

    2. Resistor yang diserikan dengan led

    3. Voltmeter pada output dan input sensor

   4. Opamp noninverting pada rangkaian touch sensor

a. 1,3

b. 1,2,4

c. 1,3,4

d. 1,2,3

Jawaban: d. 1, 2, 3

12. besar penguatan pada om amp u1 adalah...

a. 1x

b. 2x

c. 3x

d. 4x

jawaban : c. 3x

rangkaian pribadi

gambar rangkaian untuk nomor 13-14

 

13. untuk wastafel otomatis, kesalahan pda rangkaian di atas terletak pada

a. penggunaan sensor pir

b. penggunaan sensor touch

c. penggunaan transistor

d. penggunaan touch sensor dan kekurangan motor pada pir

jawaban : d

14. output dari rangkaian di atas adalah:

a. motor

b. led

c. 2 motor dan 2 led

d. motor dan led

jawaban : c

Tidak ada komentar:

Posting Komentar